Leírás
A tizenhat hangú effekttár – 16 érdekes analóg hangeffektust képes kibocsátani a beállításoknak megfelelően. Ez nem csak egy elektronikus játék, hanem akár ajtócsengő vagy riasztó is lehet.
Hangminták
0000: Géppuska hangja
0001: Tűzoltóautó hangja
0010: Mentők hangja
0011: Az autó hangja
0100: Tücsök hangzik
0101: riasztás
0110: Elektronikus hangjelzés
0111:Gong
1000:Rovardal
1001: síp
1010: Távíró hangja
1011: Madárdal
1100: ChongJi lövöldözés
1101: Autó szirénák
1110:Bőgőhangszerek szólalnak meg
1111: Versenyhang
Paraméterek
- Tápfeszültség: DC 4,5V-5V,
- Lapka mérete: 4,8*4,1cm,
- Vezérlés módja: kézi kódolás + külső kódolás,
- KIT neve: 16 Music Box / BOX-16.
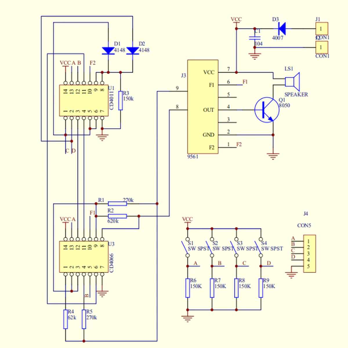
Az áramkör elve
A teljes áramkör 9561 azonosítójú, hangmintát tároló integrált áramkörrel, mint rendszermaggal – négy bináris kóddal a 9561 chip működési módjának állapot-szabályozás kódolásához, 16 különböző analóg hangzás kapcsolódik. A teljes áramkör – beleértve a zajkeltő áramkört is -, néhány egyszerű kiegészítéssel egyszerűen megépíthető:
- Hanggeneráló áramkör, a 9561 chip (U2) a Q1 tranzisztorral és LS1 passzív hangszóróval.
- Alapvető vezérlőáramkörök, két bináris digitális vezérléssel (U3), kettőből-négy logikai kiválasztással – négy alapvető hangot állít elő.
- A kiegészítő vezérlőáramkör pedig R1, R2, R4, R5 bináris digitális ellenállások két kapcsoló állapotát felhasználva négy különböző kombinációt állít elő 9561 külső frekvencia megváltoztatására – ez az oszcillációs paraméterek változását jelenti – és így új hangokat eredményez.
Mindezek kombinálásával alakul ki a vezérlőáramkör és a kiegészítő vezérlőáramkörök – és kompletten alkot egy teljes vezérlést. Ezt az ABCD négy bináris kódolással vezérelve, a 9561 chip 16 különböző hangot ad ki magából. - A bináris kódoló áramkör, az S1 – S4 kapcsoló, az R6 – R9 ellenállás stb. segítségével kialakított bináris kódoló áramkör. Az S1, S2, S3, S4, megfelelő bináris digitális értékű A, B, C, D vezérlést hoz létre. A kapcsolókkal a 16 hang egyszerűen kiválasztható.
Tipp: A 9561 hangchip tápfeszültségét ne felejtsd el bekötni! Ehhez a leeső ellenálláslábak ideálisak.
A csomag összeállításához forrasztópáka, ón, stb szükséges!
Dokumentáció
- Az áramköri lapon a beültetés szitázva van.
Csomag
- 1x komplett KIT (forrasztást igényel!)























Értékelések
Még nincsenek értékelések.