Leírás
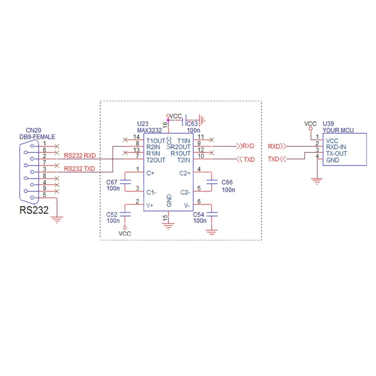
Ops, minden működik… csak épp nem beszél egymással a két eszköz. A mikrokontrollered (ESP32 / Raspberry Pi) vidáman küldi az UART jelet, a régi ipari eszköz meg RS232-t vár – és te csak nézed a néma terminált. Erre való ez a TTL-RS232 illesztő modul: egy MAX3232 alapú szintillesztő, ami a 3,3 V LVTTL vagy 5V TTL UART jeleket RS232 jelszintre alakítja, és RS232 irányból visszaalakítja LVTTL/TTL szintre.
Fontos: ez egy műszaki termék – nem bonyolult, de kérlek, olvasd el a bekötési részt, mert itt a leggyakoribb hibák tényleg “pukkanósak”.
Működés
A modul a kommunikációs lánc fizikai szintjén dolgozik:
- UART (LVTTL 3,3 V/TTL 5V) →
- szintillesztés →
- RS232
A MAX3232 egy charge pump megoldással előállítja az RS232 oldalhoz szükséges jelszinteket, miközben a mikrokontroller felől alacsony feszültségű LVTTL/TTL jeleket vár.
Felhasználási tippek
Ha gyorsan szeretnél “hidat” építeni új és régi között, ez a modul nagyon erre van kitalálvahálás társ:
- ESP32 alapú adatgyűjtő illesztése RS232-es mérőműszerhez (UART → RS232).
- ESP8266 szerviz / konfigurációs port RS232-es eszközhöz.
- Raspberry Pi UART illesztése RS232-es ipari eszközhöz (terminál jellegű kommunikáció).
- RS232-es modem / termináladapter prototípus-illesztése fejlesztő környezetben.
- Régi vezérlők, perifériák “megszólítása”, amikor a dokumentáció szerint RS232 a belépő.
Kockázatcsökkentő infók (ezt olvasd el, mielőtt bekötöd)
Amit ez a modul tud
- 5V (TTL) vagy 3,3 V logikai szintű (LVTTL) UART ↔ RS232 szintillesztés.
- Egyszerű, kompakt megoldás: kevés alkatrész, gyors bekötés.
Amit ez a modul NEM vállal helyetted
- Galvanikus leválasztás: ipari, zajos környezetben (hosszú kábelek, földhurok, eltérő földpotenciál) lehet, hogy leválasztott megoldás kell.
A 3 leggyakoribb félreértés (és hogyan úszod meg)
- USB-UART (TTL) átalakító összekeverése RS232-vel → ne kösd direktben RS232 portra.
- 5 V TX rákötése 3,3 V LVTTL bemenetre → lehet, hogy működik… aztán egyszer csak nem.
- RX-TX felcserélése / közös GND hiánya → néma vonal, és jön a fejvakarás.
Gyors bekötési mankó
- Mindig legyen közös GND.
- TX ↔ RX keresztben (a vezérlő TX-e a modul RX-ére, és fordítva).
- RS232 oldalon ne feledd: más polaritás és szint, direkt összekötés tilos.
Műszaki jellemzők
- Illesztő áramkör: MAX3232
- Funkció: LVTTL UART (3,3 V) ↔ RS232 jelszint illesztés
- Logikai szint (TTL oldal): LVTTL, 3,3 V
- Tápfeszültség: 3,3 V vagy 5V
- Kivezetett jelek: TX, RX (és GND)
- Csatlakozás/kivezetés: forrpontos ki-/bemenet
Ez a TTL-RS232 illesztő modul akkor lesz a legjobb barátod, ha 3,3 V-os vagy 5V-os UART-ot (LVTTL/TTL) szeretnél biztonságosan összekötni RS232-es eszközzel – gyorsan, kis helyen, MAX3232-vel.
Csomag
- 1 x (LV)TTL-RS232 soros illesztőáramkör

















Értékelések
Még nincsenek értékelések.