Leírás
Ha olyan szenzort keresel, amellyel egyszerre mérhetsz hőmérsékletet, páratartalmat és légnyomást, a BME280 az egyik legpraktikusabb választás. Nem kell három külön modullal bajlódnod: ez az apró egység egyben adja meg azokat a környezeti adatokat, amelyekre a legtöbb Arduino-, ESP32- vagy Raspberry Pi-projektben szükség van.
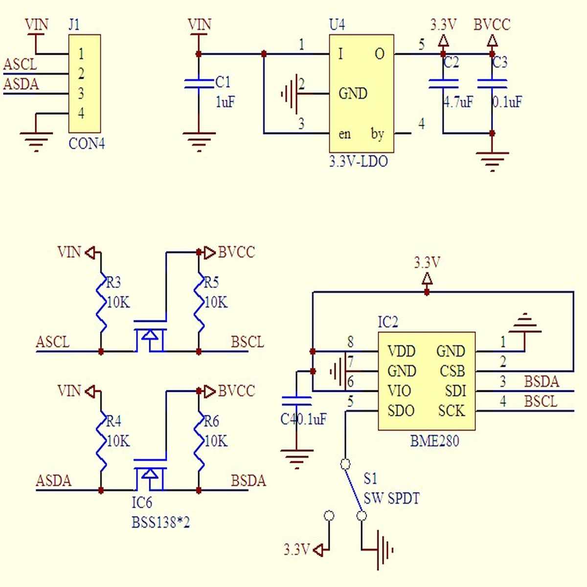
A BME280 5V I2C szintillesztéssel azért különösen kényelmes, mert könnyebben beilleszthető olyan rendszerekbe is, ahol 5 V-os logikai környezetben dolgozol. Ez főleg akkor jó hír, ha gyorsan szeretnél működő projektet építeni, nem pedig külön illesztésekkel és kerülőmegoldásokkal bíbelődni.
A modul az 5V rendszerekhez szükséges szintillesztést és tápfeszültség-illesztést is tartalmazza, így akár 3.3V akár 5V rendszerekben is közvetlenül használható.
Ez a modul jó társ lehet első mérős projektedhez, de akkor is, ha már rutinosabban építesz IoT eszközt, időjárásállomást vagy környezeti adatgyűjtőt. Kicsi, sokoldalú, és pont azt tudja, amit a legtöbben keresnek egy ilyen szenzortól: megbízható adatot, egyszerű bekötést és gyors használatba vételt.
Hogyan működik?
A BME280 működésének lényege egyszerű: figyeli a környezetet, megméri a fontos értékeket, majd digitális formában továbbadja őket a vezérlődnek. Neked így nem kell analóg jelekkel, bonyolult jelfeldolgozással vagy külön mérőáramkörökkel foglalkoznod.
A modul I2C kommunikációt használ, ezért néhány vezetékkel könnyen csatlakoztatható sok népszerű fejlesztőpanelhez. A beépített áramköri megoldások segítenek abban, hogy a szenzor a gyakorlatban is kényelmesen használható legyen, ne csak papíron tudjon sokat.
A szintillesztéssel szerelt kivitel jellemzően tartalmaz:
- feszültségszabályzót,
- I2C vonali szintillesztést.
Ez a gyakorlatban azt jelenti, hogy a modult könnyebben be tudod kötni 5 V-os mikrokontrolleres környezetbe is, miközben maga az érzékeny szenzor biztonságban marad. Ez nem látványos extra, de projektépítés közben pontosan az ilyen apróságok szoktak időt, hibakeresést és felesleges bosszúságot megspórolni.
Fontos viszont, hogy nem minden BME280 panel tudja ezt. Vásárlás előtt érdemes ránézni a modul kialakítására, mert a “BME280” név önmagában még nem garantálja a 5V kompatibilitást.
Tippek
A BME280 nem az a fajta modul, amit megveszel, aztán hetekig a fiókban porosodik. Épp ellenkezőleg: rengeteg projektben gyorsan értelmet nyer, mert az adatai azonnal használhatók.
Tipikus felhasználási ötletek:
- otthoni időjárásállomás Arduino vagy ESP32 alapon,
- beltéri páratartalom- és légnyomásmérés,
- IoT adatgyűjtő WiFi-s vagy LoRa-s rendszerhez,
- magasságbecslés légnyomás alapján drónos vagy robotikai projektekben,
- szerverhelyiség vagy műszaki tér felügyelete,
- oktatási és gyakorló projektek szenzoros mérésekhez.
Az egyik legjobb benne, hogy már egy egyszerű próbakapcsolásból is látványos projekt lehet. Kiírhatod a mért értékeket kijelzőre, elküldheted felhőbe, naplózhatod SD-kártyára, vagy akár riasztást is építhetsz rá, ha a páratartalom vagy a hőmérséklet átlép egy megadott határt.
Másutt?
A Bosch BME280 szenzor azért ennyire népszerű, mert széles körben ismert és támogatott alkatrész. Ez neked nemcsak technikai előnyt jelent, hanem nyugalmat is: jó eséllyel találsz hozzá működő példát, könyvtárat és bekötési mintát.
Széles körben használják például:
- Arduino projektekben,
- ESP8266 és ESP32 alapú rendszerekben,
- Raspberry Pi környezetben.
Elérhetők hozzá:
- nyílt forrású könyvtárak,
- kész példaprogramok,
- közösségi útmutatók,
- hivatalos adatlapok.
Ez azért fontos, mert egy jó szenzor nem attól jó, hogy papíron szépek a számai, hanem attól, hogy valóban el tudsz indulni vele. A BME280 ebben erős: nem hagy magadra, ha gyorsan szeretnél eredményt látni.
Műszaki jellemzők
- Szenzor típusa: Bosch BME280
- Mérhető mennyiségek: hőmérséklet, relatív páratartalom, légnyomás
- Kommunikáció: I2C, SPI (modultól függően)
- Tápfeszültség: 3,3 V vagy 5 V (szintillesztős modul esetén)
- Logikai szint: 3,3 V, szintillesztéssel 5 V kompatibilis
- Hőmérséklet-tartomány: -40 … +85 °C
- Páratartalom-tartomány: 0 … 100 %RH
- Légnyomás-tartomány: 300 … 1100 hPa
- Pontosság:
- hőmérséklet: ±1 °C
- páratartalom: ±3 %RH
- nyomás: ±1 hPa
- Kialakítás: modulpanel, forrasztott érzékelő
- Méret: nincs megadva a forrásleírásban
BME280 (szenzor)
- Nyomástartomány: 300 – 1100hPa (tengerszinthez képest -500…+9000 m),
- Zajszűrés: fokozott zajvédelem (fémtok),
- Nagy érzékenység: 0.0013hPa (0.11 m magasságváltozás),
- Mérési pontosság: 950..1050hPa/±0.12hPa @ 25°C/±1.0m,
- Nagy linearitás: max. hiba 0.02hPa (0.17 méter),
- Tápfeszültség: 1.8V – 3.6V (VDDA), 1.62V – 3.6V (VDDD),
- Hőmérsékletmérés: -40…+85°C, ±0.5°C,
- Páratartalom mérés: 0..100%,
- Páratartalom-mérési pontosság: 1..3%,
- Tokozás: LCC8 (lead-free ceramic carrier package),
- Méret: 5.0mm x 5.0mm x 1.2mm,
- Alacsony energiaigény: 5µA (standard mode),
- Beépített hőmérséklet-kompenzáció,
- Kommunikáció: I2C interface, max. 3.4MHz,
- Válaszidő: 5ms,
- Működési áramfelvétel: 32µA/650µA,
- Készenléti áramfelvétel: 0.1µA.
Modul
- Tápfeszültség: 3.3V…5V,
- Áramfelvétel: 0.5mA (mérés),
- Méret: 14 x 10 mm,
- Csatlakozó: 2.54mm; 4 tüske, egyenes.
Csatlakozó
- 1 – Vin (3.3V…5V)
- 2 – GND,
- 3 – SCL,
- 4 – SDA.
Dokumentáció
Csomag
- 1x BME280 5V szenzormodul
- 1x tüskesor










![BME280-3.3 (nyomás, pára és hőfok) kombinált szenzor [3.3V]](https://shop.tavir.hu/wp-content/uploads/sen-gybme280-33-1-1-450x338.jpg)










Varga Gábor –
Működik, ahogy kell.