Leírás
Az optocsatolt MOSFET kapcsolómodul olyan mikrokontroller-vezérelhető teljesítménykapcsoló egység, amely optikai leválasztással választja el a vezérlő oldalt a terhelés oldaltól. A modul logikai szintű PWM jelre reagálva vezérli a beépített MOSFET tranzisztort, így DC terhelések kapcsolása és szabályozása valósítható meg. Az optocsatolás a vezérlő fél és a nagyobb teljesítményű fél között elektromos szigetelést biztosít, ami csökkenti a vezérlő oldali interferenciát és védelmet nyújt magasabb zajszintek esetén.
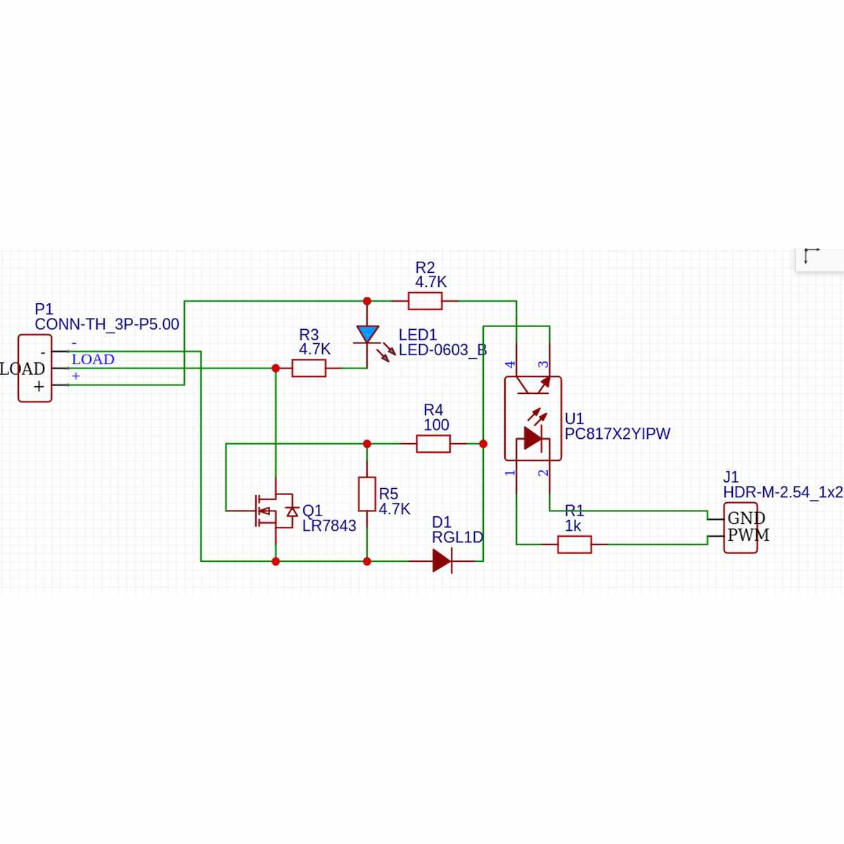
Működés
A vezérlő logika (TTL/LVTTL, 3.3 V…5 V) PWM jelét egy optocsatoló (tipikusan PC817 típus) fogadja, amely optikailag leválasztja a vezérlő és teljesítmény áramkört. A PWM jel vezérli a beépített N-csatornás MOSFET tranzisztort (pl. LR7843), amely terhelést kapcsol a DC tápegységhez.
A MOSFET alacsony Rds(on) értéke miatt a kapcsolási veszteség kicsi, így lehetőség nyílik PWM-es teljesítmény-szabályozásra olyan alkalmazásokban, mint DC motorok sebesség-szabályozása vagy LED-szalagok fényerő-állítása. A leválasztott bemenet lehetővé teszi a zajos terhelések hatásainak csökkentését a vezérlő oldalon.
A modul kimeneti oldala tipikusan low-side konfigurációban működik, vagyis a terhelés negatív pólusát kapcsolja a MOSFET a táp negatívjához. Induktív terhelések esetén külső szabadonfutó dióda alkalmazása javasolt a MOSFET védelmére.
Felhasználás
Az optocsatolt MOSFET kapcsolómodul alkalmas például:
- DC motorok indítása és PWM sebesség-szabályozása mikrokontrollerből.
- LED-szalagok fényerő-állítása PWM jellel.
- Fűtőtestek vagy más DC terhelések teljesítmény-vezérlése mikrokontrollerből.
- Solenoidok on/off vezérlése ipari automatizálási alkalmazásban.
- Egyéb PWM-es teljesítmény-kapcsolási feladatok 3.3 V vagy 5 V logikai vezérlésről.
Kompatibilitás
- Arduino és más mikrovezérlők (pl. ESP32, Arduino Uno, Nano) PWM kimenettel kompatibilis.
- A modul 3.3 V és 5 V logikai szinteket is fogad, így több mikrokontroller-platformmal alkalmazható.
- Low-side kapcsolás típusa miatt a magasabb feszültségű terhelés oldali táp és a vezérlő táp különválasztható.
Bekötés
- Bemenet:
- PWM – Pozitív vezérlés,
- GND – vezérlés GND.
- Kimenet
- + – Terhelésoldal poztív (6V…28V),
- – – Terhelésoldal GND,
- LOAD – terhelés bekötése. Terhelés a + és a Terhelés közt kell legyen.
Műszaki jellemzők
- Vezérlőlogika: TTL/LVTTL (3.3 V…5 V)
- PWM támogatás: 0…10 kHz
- Optocsatolás: beépített optokapu (PC817/ELM819 komp.)
- Kapcsolt feszültség: 0 V…28 V (max. 30 V)
- kapcsolt feszültség: 28V (max. 9A)
- kapcsolt feszültség: 12V (max. 15A)
- kapcsolt feszültség: 5V (max. 20A)
- Terhelhetőség: önállóan 30 A alatt, terhelés és hűtés függvénye szerint
- Vezérlőáram: <5 mA
- Méret: ~23 mm × 16 mm
- Hőmérséklet-tartomány: -10 °C…60 °C
- MOSFET típus: LR7843 (alacsony Rds(on), N-csatornás)
- Terhelhetőség: akár 0-160 A (hűtés és környezeti feltételek függvénye)
- Vezérlési szint: L/H (ill PWM)
- Vezérlőfeszültség: 3.3 V…5 V logikai szint
- Kimeneti konfiguráció: low-side kapcsolás
Dokumentáció
Csomag
- 1x optocsatolt MOSFET kapcsolómodul
- 1x 2-pines csavaros csatlakozó (vezérlő)
- 1x 3-pines csavaros csatlakozó (terhelés)
- 1x tüskesor













Értékelések
Még nincsenek értékelések.