Leírás
Az MP-2 gázérzékelő modul a legújabb technológiai megoldásokkal biztosítja a gázszivárgások gyors és pontos felismerését. Otthoni és ipari alkalmazásokhoz egyaránt ideális választás, ahol az érzékelési pontosság és a megbízhatóság kiemelten fontos. Az eszköz kompakt kialakítása és egyszerű integrálhatósága lehetővé teszi a sokoldalú felhasználást, miközben stabil működést és alacsony energiafogyasztást garantál. Az MP-2 gázérzékelő modul a legújabb technológiákat kínálja a gázszivárgások gyors és megbízható érzékelésére. Kifejezetten alkalmas háztartási és ipari alkalmazásokhoz, például szivárgásjelző rendszerekhez, gázriasztókhoz és füstérzékelő rendszerekhez.
Főbb jellemzők
- Kiemelkedő érzékenység és pontosság: Propán (C3H8) és más éghető gázok érzékelése 200–10 000 ppm koncentrációban.
- Kompakt kialakítás: Könnyen beépíthető meglévő rendszerekbe.
- Stabil és megbízható működés: Minimális karbantartási igény, hosszú élettartam.
- Egyszerű integráció: Kimeneti jel analóg feszültség formájában, amely könnyen kezelhető mikrovezérlőkkel.
- Megbízhatóság: Számos teszt és minősítés biztosítja a kiváló teljesítményt.
- Költséghatékony megoldás: Hosszú élettartam és alacsony energiafogyasztás.
Műszaki adatok
- Érzékelési tartomány: 200–10 000 ppm.
- Üzemi hőmérséklet: -10°C-tól +50°C-ig.
- Tápfeszültség: 5V DC.
- Kimeneti jel: Analóg.
Felhasználási területek
- Gázszivárgás érzékelése otthonokban és ipari létesítményekben.
- Füstérzékelő és szivárgásjelző rendszerek integrált megoldása.
- Biztonsági rendszerek és folyamatirányítás.
Műszaki paraméterek
Az MP-2 gázérzékelő modul megbízható műszaki specifikációkkal rendelkezik, hogy biztosítsa a pontos és hatékony működést minden alkalmazás során:
- Érzékelési tartomány: Éghető gázok érzékelése 200 ppm-től 10 000 ppm-ig (0,02% – 1% koncentráció).
- Érzékelt gázok: Propán (C3H8), valamint egyéb éghető gázok, például földgáz, bután.
- Érzékelési technológia: Félvezető alapú érzékelő, amely gyors és pontos gázkoncentráció-mérést biztosít.
- Tápfeszültség: 5V DC stabil bemeneti feszültség.
- Kimeneti jel: Analóg feszültségkimenet, amely arányos a gázkoncentrációval, és könnyen integrálható mikrovezérlőkkel.
- Üzemi hőmérséklet: -10°C-tól +50°C-ig, széles környezeti feltételekhez tervezve.
- Üzemi páratartalom: 15%-90% relatív páratartalom, kondenzáció nélkül.
- Működési élettartam: Hosszú távú stabilitás akár 5 évig normál körülmények között.
- Reakcióidő: Gyors érzékelési válaszidő kevesebb mint 10 másodperc alatt.
- Fogyasztás: 150 mW maximális teljesítményfelvétel, energiatakarékos működés.
- Méretek: Kompakt modulméret: 35mm × 20mm × 15mm, könnyen telepíthető helyszűkében is.
- Csatlakozás: Standard csatlakozótűk az egyszerű csatlakoztatáshoz és áramkörbe illesztéshez.
- Bekapcsolási alapbeállás (elő/felfűtési idő) első használat előtt: max 48 óra
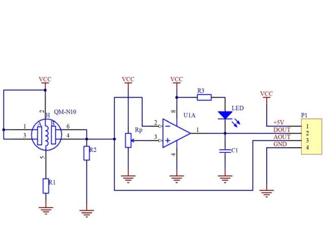
Bekötés
- Vcc: tápfeszültség
- GND: Közös föld
- D0: komparált riasztási kimenet
- A0: analóg kimenet
Csomag
- 1x MP2 gázszenzor
- 1x tüskesor










Értékelések
Még nincsenek értékelések.