Leírás
Az A4988 léptetőmotor‑vezérlő modul hűtőbordával egy kis méretű, könnyen integrálható mikro‑léptetéses (microstepping) hajtásvezérlő. Képes 8–35 V tápfeszültséget kezelni, és akár 2 A tekercsáramot biztosítani megfelelő hűtés mellett. Fő előnyei: kompakt formátum, egyszerű „step” és „dir” vezérlés, beállítható áramkorlátozás, különféle léptetések, valamint biztonsági védelem.
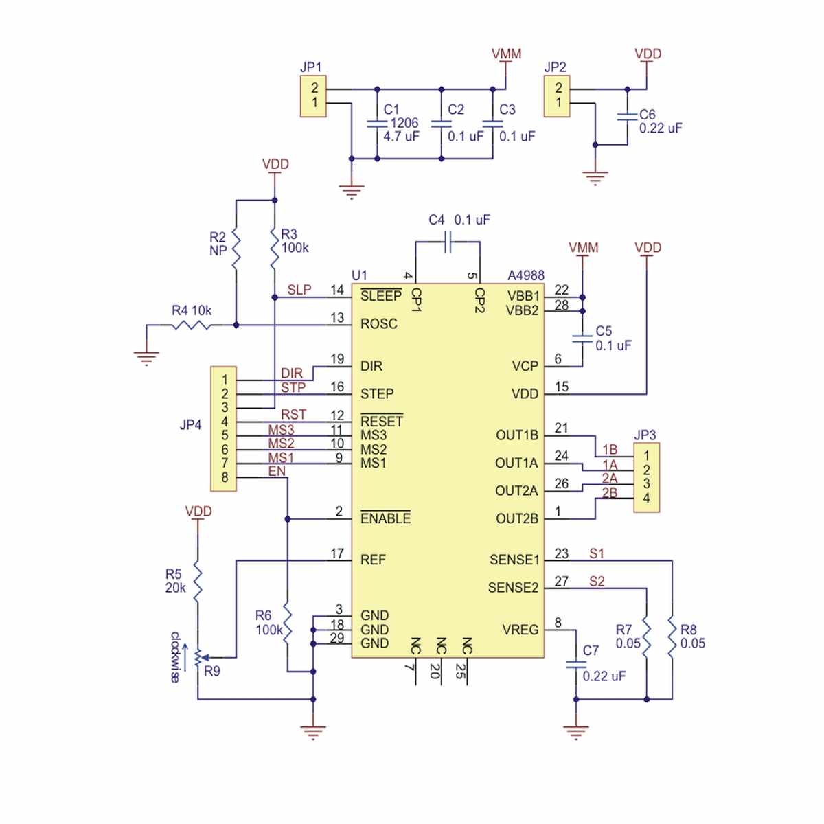
A modul központi eleme az Allegro A4988 IC, amely beépített fordított áram-, túlmelegedés‑, rövidzárlat‑ és UVLO‑védelemmel rendelkezik. Egyszerű vezérlést tesz lehetővé: elegendő két jelet alkalmazni – STEP a léptetéshez és DIR az irányhoz. A modul logikai feszültséget 3–5,5 V‑ról fogad, míg a motor tápfeszültsége 8–35 V közötti lehet. A modul öt léptetésfelbontást kínál: teljes-, fél-, negyed-, nyolcad- és tizenhatod‑lépés. A hűtőborda a magas áram mellett is stabil működést biztosít akár 2 A‑es kimeneti áram esetén is. Az áramkorlát trimmerrel (potenciométerrel) állítható – a Pololu dokumentáció szerint a VREF alapján számolt értékekkel lehet az áramot beállítani.
Lehetőségek
- 3D‑nyomtatók és CNC‑gépek léptetőmotorainak precíz vezérlése
- Arduino, ESP‑sorozat, Raspberry Pi vagy más mikrokontrolleres rendszerek hajtása
- Robotika, automatizálás, pozícionálás (pl. kamera-kocsi, robotkar)
- Modellvasút, optikai zoom modulok precíz mozgatása
- Maker projektek, prototípusok, oktatási célú motorvezérlés
Biztonsági funkciók: túláram- és túlmelegedés‑védelem, UVLO, rövidzárlat‑védelem garantálják a vontatómotorok és a vezérlő hosszú távú megbízhatóságát. Hűtőbordával az áramterhelhetőség akár 2 A‑re növelhető, szemben a hűtés nélküli ~1 A‑es folyamatos értékkel.
Az Allegro A4988 áramkörére épülő bipoláris léptetőmotor-vezérlő áramkorlát, túlmelegedés és túláram-védelemmel is rendelkezik. Hatféle microstep lépés állatható be, egészen 1/16 lépésig. Az áramkör hűtőbordával 2A áram leadására, míg borda nélkül ~1,5A kimeneti terhelést visel el (csatornánként).
A modul beforrasztott, raszteres tüskesorral csatlakozik. Ideális kisebb CNC-k, lézermarók, gravírozók vezérlésére valamint robotikai feladatok megoldására. A modul a RAMPS 1.4 illetve a CNC shield lappal is alkalmazható.
Fontos: Az áramkorlát beállító potenciométer túltekerhető, ekkor nem lehet rajta feszültséget mérni, azaz az áramlimit kikapcsolásra kerül!
Tipp: a modul kompatibilis a nagytestvér DRV8255 chipre épülő léptetőmotor vezérlővel.
Alapadatok
- Tápfeszültség (motor): 8 V – 35 V
- Logikai feszültség: 3 V – 5,5 V
- Maximális áram tekercsenként (folyamatos, hűtés nélkül): 1 -1.5A
- Maximális áram tekercsenként (hűtéssel): 2 A
- Léptetésfelbontások: teljes, ½, ¼, 1/8, 1/16
- Áramkorlát‑állítás: beépített potenciométer (VREF alapján)
- Védelmek: túláram, túlmelegedés, UVLO, rövidzárlat
- Fizikai formátum: Pololu‑kompatibilis StepStick, 16‑tűs DIP vagy headerrel forrasztható (!!! méret kb.)
- További jellemző: hűtőborda a hatékony hőelvezetés érdekében
- Logikai jelszint: 3.3V (LVTTL) és 5V (TTL).
Dokumentumok
- A4988 specifikációk, működés és technikai háttér Pololu
- Arduino és A4988 használati útmutató, példaprojekt Instructables
- Használati útmutató A4988‑hez Arduino vagy ESP‑vel DIY Engineers
- A4988 ismertető, adatlap, minta
Kivezetés
(Az áramkörön szitázva.)
- #Enable: működés engedélyezés/tiltás,
- MS1-3: mikrolépések beállítása, pull-down (lehúzó ellenállás) integrálva,
- #Reset: egész lépésű állapot beállítása (mikrolépés nullázás); aktív esetben: kimenet tiltva,
- #Sleep: alvó mód aktiválás,
- Step: léptetőjel, felfutó élre lép,
- Dir: irányjel (Step jel előtt be kell állítani),
- Vmotor: motor tápfeszültség (8..35V),
- Gnd: rendszer közös GND,
- Vdd: vezérlő tápfeszültség (3..5.5V).
Csomag
- 1x léptetőmotor vezérlő,
- 1x hűtőborda (ragasztóval).









![CNC 4.0 (GRBL vezérelt) + 3x motorvezérlő + 1x Nano [Pack]](https://shop.tavir.hu/wp-content/uploads/shd-cnc-drv-nano-40-3-450x338.jpg)
![TMC2209 stepper vezérlő modul (hűtőbordával) [2A@5..36V]](https://shop.tavir.hu/wp-content/uploads/modul-stepper-tmc2208-4-450x338.jpg)

![DRV8825 stepper vezérlő modul (hűtőbordával) [2.5A@8..45V]](https://shop.tavir.hu/wp-content/uploads/modul-stepper-drv8825-2-450x338.jpg)
![CNC shield 3.0 (GRBL vezérelt) + 3x motorvezérlő [Pack]](https://shop.tavir.hu/wp-content/uploads/shd-cnc-drv-5-450x338.jpg)






Értékelések
Még nincsenek értékelések.